中央人民政府
|
内蒙古自治区人民政府
|
巴彦淖尔市人民政府
|
蒙文版
登录
|
注册
|
无障碍浏览
|
长者模式
|
用户中心
|
退出
|
无障碍浏览
首 页
县情概况
领导之窗
政府信息公开
办事服务
互动交流
百湖之乡
当前位置 >>
首页
>>
磴口县门户网站
>>
政府信息公开
>>
法定主动公开内容
>>
重点领域信息
>>
财政资金直达基层
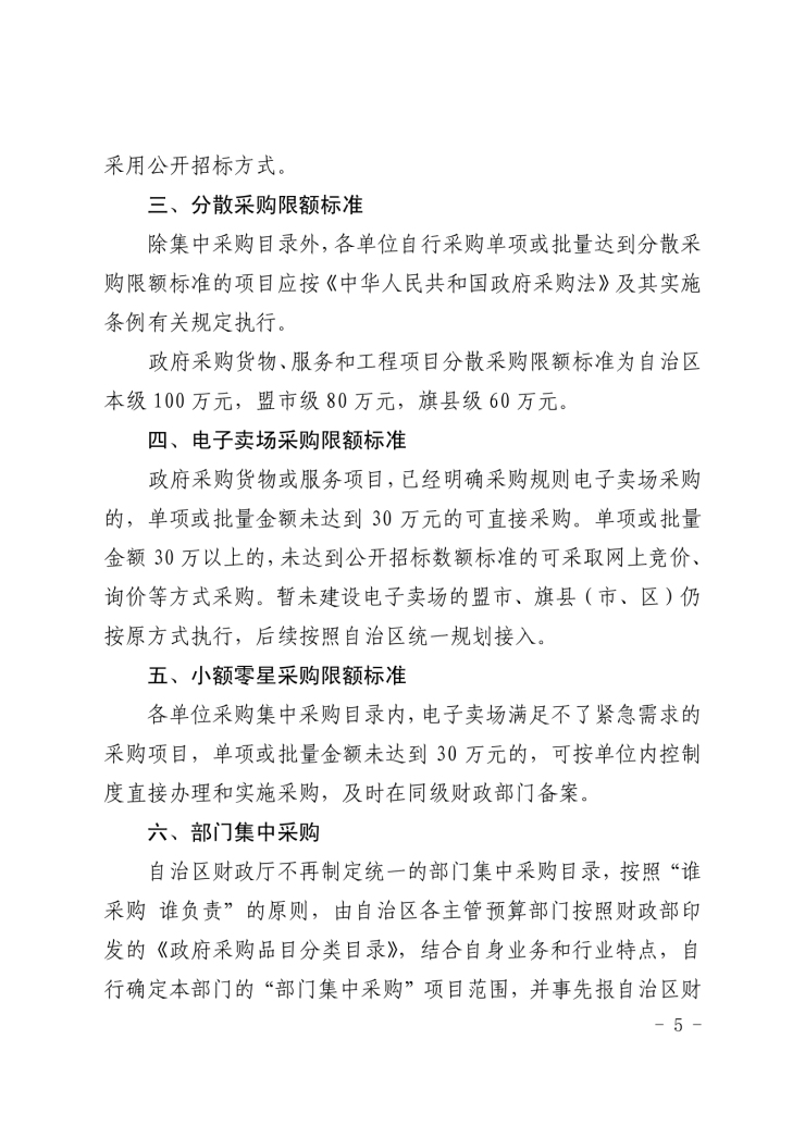
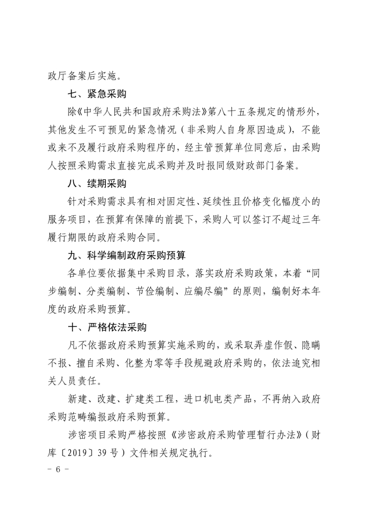
【转载】内蒙古自治区财政厅关于公布全区统一集中采购目录及有关政策 (2020 年版)的通知
发布日期: 2024-09-25
信息来源: “内蒙古自治区财政厅”微信公众号
编辑:杨娇
打印本页
分享到:
微信
qq
微博
空间
相关文档:
【转载】文字解读:全区集采目录及有关政策(2020 年版)解读来啦!
上一篇:|
磴口县2024年1-9月份一般公共预算和政府性基金收支完成情况
下一篇:|
磴口县2024年1-8月份一般公共预算和政府性基金收支完成情况
主办:磴口县人民政府办公室 承办:磴口县政务服务与数据管理局
蒙ICP备13001742号
蒙公网安备 15082202000101号
Email:axxaty@163.com 网站标识码:1508220008 联系电话:0478-4406887
网站地图
“微磴口”公众号