中央人民政府
|
内蒙古自治区人民政府
|
巴彦淖尔市人民政府
|
蒙文版
登录
|
注册
|
无障碍浏览
|
长者模式
|
用户中心
|
退出
|
无障碍浏览
首 页
县情概况
领导之窗
政府信息公开
办事服务
互动交流
百湖之乡
当前位置 >>
首页
>>
磴口县门户网站
>>
政府信息公开
>>
法定主动公开内容
>>
重点领域信息
>>
医疗卫生
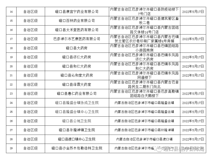
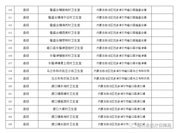
磴口县“两定”医药机构认定结果公示
发布日期: 2022-05-23
信息来源: 磴口县医疗保障局
编辑:
打印本页
分享到:
微信
qq
微博
空间
磴口县“两定”医药机构认定结果公示
为了适应广大参保人员的需求,进一步优化我县营商环境,更好的服务群众。按照《关于进一步优化全区定点医药机构申报工作的通知》(内医保险办发〔2022〕5号)和《巴彦淖尔市定点医药机构准入管理办法》(巴医保〔2019〕87号)文件精神,磴口县医疗保障局通过现场勘验,同时结合日常检查、考核。现对磴口县149家“两定”医药机构认定结果进行公示,名单如下:
相关文档:
上一篇:|
【流感疫苗已到】磴口县妇幼保健院成人(儿童)四价流感疫苗...
下一篇:|
自治区侨届医疗队5月20日来磴口县人民医院开展义诊送药公益活动
主办:磴口县人民政府办公室 承办:磴口县政务服务与数据管理局
蒙ICP备13001742号
蒙公网安备 15082202000101号
Email:axxaty@163.com 网站标识码:1508220008 联系电话:0478-4262212
网站地图
“微磴口”公众号